A Single Partner for Everything You Need With more than 450 technology partners in its ecosystem, Optiv provides clients with best-in-class security technology and solutions that equip organizations to detect and manage cyber threats effectively and efficiently in today's growing attack surface. Optiv's Partner of the Year Awards recognize forward-thinking innovation, performance and growth, and unparalleled technology solutions.
We Are Optiv Greatness is every team working toward a common goal. Winning in spite of cyber threats and overcoming challenges in spite of them. It’s building for a future that only you can create or simply coming home in time for dinner. However you define greatness, Optiv is in your corner. We manage cyber risk so you can secure your full potential.
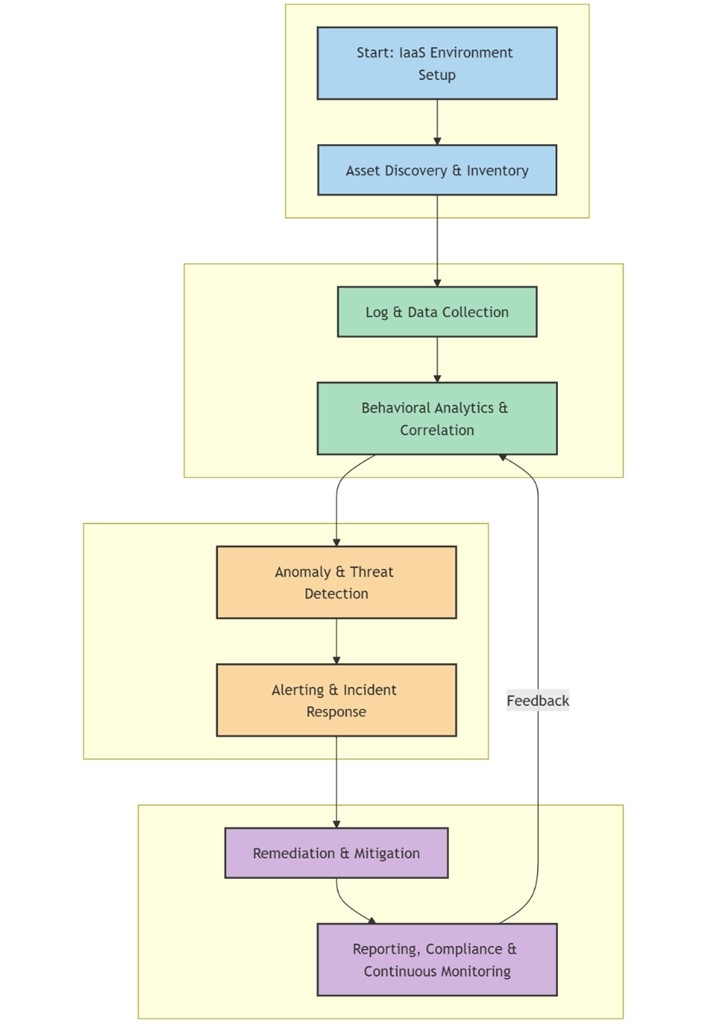
Securing IaaS: How Varonis Protects Cloud Data from the Biggest Security Risks Breadcrumb Home Insights Blog Securing IaaS: How Varonis Protects Cloud Data from Security Risks April 02, 2025 According to IBM’s Cost of a Data Breach Report, 40% of data breaches involved data stored across multiple environments, and when breached data was stored in public clouds, it incurred the highest average breach cost of $5.17 million USD. This statistic highlights the risks organizations face when migrating to Infrastructure as a Service (IaaS). As organizations move workloads to the cloud, they need to ask: Who has access to data in the cloud? Are critical files overexposed or misconfigured? How can threats be detected and stopped before data is stolen? Unlike traditional on-premises environments, where IT teams controlled all security layers, cloud infrastructure is rented, shared and software-defined. This shift has led to a new era of cyber threats, where misconfigurations, insider threats and excessive permissions create massive attack surfaces. Varonis simplifies cloud security. With automated data security, remediation and real-time threat detection, Varonis helps organizations protect their most sensitive cloud assets in hyperscaler environments like AWS, Azure and Google Cloud. The Cloud Is Powerful — But Is it Secure? Traditional IT infrastructure was fixed and predictable. Organizations owned their servers, controlled who accessed what, and scaled systems manually. Cloud and hyperscaler environments work differently. Scalability is dynamic – infrastructure expands and contracts in real-time Everything is software-defined – storage, networking and identity management are all controlled via code, not hardware Cloud providers manage the infrastructure – but data security remains the responsibility of the customer While this model brings efficiency and agility, it also introduces new security risks. Misconfigured storage can expose critical data, excessive permissions can create insider threats and a lack of visibility makes it difficult to detect unauthorized access. The Numbers Don’t Lie: Cloud Security is a Growing Concern Cloud security risks are not hypothetical — they are widespread and increasing. In the past year, 80% of companies have experienced cloud security breaches In 2023, 82% of data breaches involved data stored in the cloud. And 98% of organizations have a relationship with a vendor that experienced a data breach within the last two years According to CrowdStrike, total cloud environment intrusions increased by 75% from 2022 to 2023 Without proactive security measures, sensitive data stored in cloud storage platforms can become a prime target for attackers. Who Is Responsible for Cloud Security? Many organizations assume cloud providers handle all security, but that’s not true. While AWS, Azure and Google Cloud secure their own infrastructure, customers are responsible for securing their data. Understanding the Shared Responsibility Model Cloud security follows a shared responsibility model between cloud providers and customers. Cloud providers secure the infrastructure – they handle physical security, hardware maintenance, and network infrastructure Customers secure their data – this includes identity management, file permissions and data security policies Even though cloud providers offer security tools, they often fall short in key areas. Most cloud-native security solutions focus primarily on infrastructure security rather than data security, leaving critical cloud-stored information vulnerable. Additionally, organizations must often use multiple tools together, leading to fragmentation and complexity in managing security across different cloud environments. This lack of consolidation contributes to alert fatigue, as security teams are overwhelmed with excessive logs and notifications, making it difficult to prioritize and respond to real threats effectively. How Varonis Protects IaaS Data Varonis fills the security gaps left by native cloud tools by providing automated data protection and threat detection. Image How Varonis Secures IaaS Environments: Figure 1 above shows the desired flow of proper data protection. Expanding on the figure, the below are the core pillars of achieving proper desired security. Discovery and Data Classification – identifies overexposed PII, financial records and intellectual property Auditing and Analyzing Access – maps who has access to what, how they got it, whether it’s excessive and who is accessing the data Detect Suspicious Activity – continuously monitors for unusual access patterns, privilege escalations and potential data exfiltration Automate Remediation – fixes misconfigurations, removes excessive permissions and locks down sensitive data Once an organization understands how to approach the data security challenge, they then often find themselves with the daunting task of trying to learn cloud-native security tools. Sometimes these can offer valuable insights and aid on the data security journey, but often they simply are not enough. Why Native Cloud Tools Aren’t Enough Native cloud security tools like AWS GuardDuty, Azure Security Center, and Google Security Command Center focus primarily on monitoring infrastructure risks but often lack the depth needed to protect sensitive data. While they can detect network anomalies and flag misconfigurations, they provide little visibility into file-level activity, permissions and access patterns — critical areas for preventing insider threats and data breaches. Organizations are also left to figure out how to reduce their attack surface within each platform. Simply identifying risk or existing posture is not enough. Managing security across multiple cloud providers further complicates this issue. Each platform has its own security tools, dashboards and logs, making it difficult to maintain a unified security view. These tools also generate excessive alerts, many of which are false positives, leading to alert fatigue and slowing response times to real threats. Another significant limitation is the lack of automated remediation. While native tools can find risks, they require security teams to manually investigate and enforce policies, increasing response times and the risk of human error. Additionally, they do not effectively manage cloud data access permissions, leaving organizations vulnerable to privilege escalation and unauthorized access. Varonis closes these gaps by providing deep data visibility, automatically classifying sensitive information, detecting excessive permissions and proactively remediating misconfigurations. Unlike cloud-native solutions that require manual adjustments, Varonis automates remediation, eliminating over-permissive access to reduce security risks. By focusing on file and user activity instead of just infrastructure, Varonis helps organizations detect and stop insider threats, ransomware movements and data exfiltration before they cause damage — delivering a more effective and comprehensive approach to IaaS security. Object Storage vs. Traditional Storage: Why It Matters One of the biggest changes with IaaS is the shift from hierarchical file storage to object storage. Unlike traditional storage, where files are organized in folders and directories, cloud object storage relies on metadata for organization and retrieval. While this enables faster search and scalability, it also creates security risks: Permissions are harder to track because objects lack traditional file paths Public access misconfigurations can expose entire data sets Logging and monitoring have become complex, making it easier for threats to go unnoticed Varonis ensures that object storage remains secure by bringing file system-level security intelligence to cloud storage. It provides deep visibility into object permissions, user activity and misconfigurations, allowing organizations to proactively protect their data. Varonis provides continuous monitoring of object storage environments like AWS S3, Azure Blob and GCP Cloud Storage, identifying excessive permissions and potential public exposure. By analyzing metadata and user behavior, it detects suspicious activity, such as unusual access patterns or large-scale data exfiltration. In addition to enhancing security, Varonis helps organizations achieve compliance with regulations like GDPR, HIPAA and CCPA by ensuring sensitive data stays protected. Beyond risk identification, the platform streamlines remediation by recommending least-privilege access models and enforcing security policies to prevent future vulnerabilities. With Varonis, businesses can adopt cloud object storage without sacrificing security, ensuring that sensitive information is protected from misconfigurations, insider threats and external attacks. IaaS Security Doesn’t Have to Be Overwhelming Securing cloud data isn’t just a technical challenge — it’s a business necessity. Attackers are increasingly targeting misconfigured storage, excessive permissions and unmonitored data, making proactive security essential. Many organizations struggle to keep up with cloud security demands, but Varonis makes it possible to see, fix and stop threats before they escalate. By automating data security across IaaS platforms and hyperscalers in a single platform, companies can reduce risk, maintain compliance and gain full control over their cloud environments. Image Every day your cloud data is exposed is another day hackers have an opportunity. Reach out to see how Varonis's technology, backed by Optiv's deep expertise, can lock down your IaaS environment. By: Jeremy Bieber Partner Architect for Varonis | Optiv Jeremy is Optiv's Partner Architect for Varonis, specializing in understanding unstructured data, data governance/compliance and data protection. With over 22 years of experience, Jeremy began professionally working with technology during the late 1990s at Electronic Data Systems and later at Hewlett-Packard. In 2016 he joined Varonis, consulting with clients and implementing the Varonis Data Security Platform to ensure client achievement of least-privileged access models and proactive threat detection, locating and ensuring sensitive-data compliance on-premise and in the cloud. Over the course of his career, Jeremy has achieved a range of industry certifications including over a dozen Microsoft certifications, certifications from VMware, Hewlett-Packard, Smarsh and Varonis. He can pull from his lengthy experience including system administration, architecture, engineering and consulting to provide a seasoned focus on data security. At Optiv, he uses this real-world experience to relate how the Varonis Data Security Platform will enhance the overall security goals for our clients, reduce risk, detect abnormal behavior and ensure compliance. Share: